BGA_CM基板


2012.03.27  BGA_CM基板を作る




この基板はksさんの提案で私がCADった基板です。
これが具合良ければ今までのI/VDSC基板で6個使っていたLH0032が2個で済むという
優れ物、回路もシンプルになるし音にもお財布にも良い基板となるでしょう。






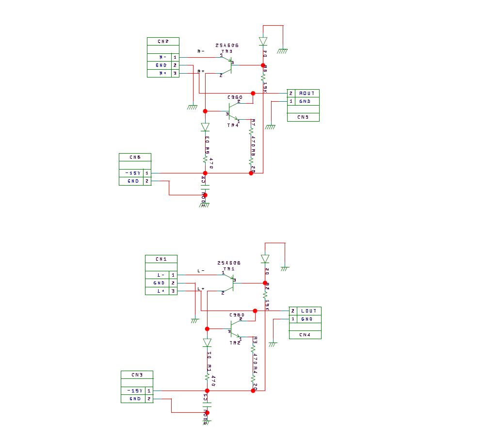
回路図です。






↓回路図のpdfは以下です。回路図には-8Vと書いてありますが-15Vで使っています。
回路図 回路図を公開します。

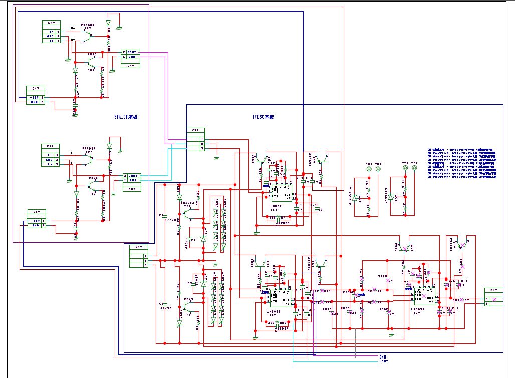
既存のI/VDSC基板を利用する場合のイメージを書いてみました。





↓既存I/VDSC基板を利用した全体の構成のpdfは以下です。

全体の構成図


基板が上がって来ました



組みあがったところです。
ダイオードはそれぞれトランジスタと熱結合させます。




I/VDSC基板と合体したところがこんな感じです。
DCが漏れるので今はこうしてコンデンサーでカップリングしています。






I/VDSC基板から電源を取っているところです、I/VDSC基板から-15Vをもらっています、GNDはその近傍のGNDへ接続
ここでGNDが取れてしまうのでBGA_CMの信号出力とI/VDSC基板の信号入力の部分のGNDは接続していません。
右側に見えるトランジスタはBGA_CM基板に単独で-5Vを供給する実験をするために作ったレギュレータです。裏で 100Ωの抵抗を介してLED基準電源の5VくらいのLEDに接続しています。






いよいよDAC9018と合体です。
ケースの中のI/VDSC基板2枚は何も接続していません(使っていません)
これでどうやって使うのかイメージ出来たのではないでしょうか。








BGA_CM基板が完成して音を出してみました。
うん、良い音です、普通に良い音ですね、ちょっと高域の伸びが悪いかな。
バスドラなどはダンプが効いていないのか量はたっぷりですがややゆるい感じです。
ボーカルもいまいち輪郭がくっきりしません、まあLH0032の数が6個から2個に減ったのだから
しょうがないかと言ったところです。


R10(330Ω)にパラしてあるC9とR7(330Ω)にパラしてあるC5に2200pfを入れてR11(2.7k)とR12(2.7k)
を外してLH0032の出力を直で取り出すと...


きたー!一変しました、しっかりとダンプの効いた
締まった低音です、高域も伸び伸びしていますシンバルのタッチも繊細な部分まで聞き取れます。
また、前へ出てくるパワーみなぎるアグレッシブな音です。プラシーボ全開、思わす小さくガッツポーズしてしまいました
やっぱり出力のインピーダンスが高いのは決定的に不利ですね、高域は落ちちゃうし低域のダンプ
も効かなくなるんですね。当たり前ですけど。

この基板はコンデンサでDCをカットするのが基本です。 そのままAMPに繋ぐと壊れる危険性がありますのでご注意ください。
この基板、何に使うのか、どうやって使うのか分からないまま予約した方がほとんどだと思います。
あいつが出すんだからきっと面白い音がするに違いないと思って予約してくれたのではないでしょうか
これは作った人しか味わえない感動があると思います。


基板の裏はこんな感じ





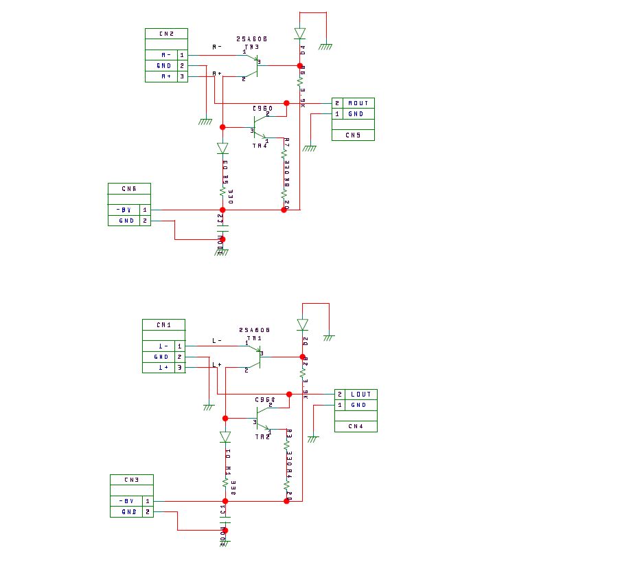
-15Vに接続した場合の定数を見直しました。
回路図です。






↓回路図のpdfは以下です。-15Vで使っています。
回路図 回路図を公開します。


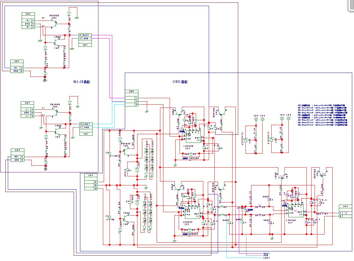
全体のイメージズ最新版です。



↓既存I/VDSC基板を利用した全体の構成のpdfは以下です。

全体の構成図






2012.05.03  BGA_CM基板の0調整が出来ました。


BGA_CM基板を組んで何故か私だけ0調整が出来ませんでした。
現在DAC9018はシャーシ作成のため板金屋さんに行っていて使えないので
1794を引っ張りだしてきて組んでみました。

この穴あきの板金は以前Phoeniciaが使っていてバラックの試作には便利そうだと
思いまねさせてもらいました。この板金は何ていうのか会社のメカ屋に聞いたらパンチングメタルとの
ことで秋葉で買って来ました。200〜300円くらいかと思ったら780円、結構お高いです。

試作の時に基板を固定していないとひっくり返ったりショートしたりで危ないのでこの方法は
安全で良いと思います。

どうやら配線を間違えていたようで今日確認しながら組んだら0調整出来ました、出力のカップリング
コンデンサも取れてますます良い音です。








2012.05.10  BGA_CM基板は過去最高?


BGA_CM基板を別電源で組んだら過去のDACの中で最高の音になりました。という
ノラさんからのメールをいただき私も取り敢えずの1794で試してみました。

基板とトランスを写真左に新設したのが良くなかったのかあまり変化はありません、
もう少しエージングをして様子を見ましょう。

なんと言ってもDAC9018が帰ってこないことには最終的な評価にはなりません。

でもIV/DSC基板上で-5Vを作った時には音が良かったので-5V仕様にするか、
IV/DSC基板上で-15Vを作って実験してみましょう。







Home