PREAMP


5月 07, 2006 プリとメイン


連休中ずっと更新が途絶えていたのはこれを作っていたからです。

プリとメインを重ねたところ、デザインを統一したのでかっこいい。


PPP2台目


友人に頼まれてPPP2台目を作りました。これは最初からフルスイングスペシャルです。


フロントパネル、アッテネータを取り付けてからネジ穴がつまみより大きくはみ出すことに気が付いて必死で削っては埋め下処理して塗装、アッテネータを取り付けて塗装するだけで3日もかかってしまいました。


プリ


友人用に作ったプリ、プリと言ってもDACとセレクタとアッテネータが1つの箱に詰まっただけです。下手なプリアンプを通したらせっかくの情報量が失われてしまうといのが持論で、セレクタと良質なアッテネータが入っていてDACもあったら良いなーって思っていた物を作りました。自分用よりずっとかっこいい (^^;;;。


11月 06, 2006 ATTのケース


リモコンATTのケースを作ってみました、フロントパネルのアクリルははざい屋さんにカットしてもらいました。↓http://www.hazaiya.co.jp/細かいカットや穴空けもお安くやっていただきました、1枚2千円弱ケースは東京ボックスさんに特注しました、↓http://www.tokyobox.co.jp/簡単な手書き図面や電話での説明で図面を作ってくれて相当特注だったにもかかわらず、8,510円+3367円=11,877円でした、安い!大きなケースにしたので、仕上がりは今ひとつ。 この中にリモコンATTとTDA1541EPI、ディスクリOpamp等を詰め込む予定です。




1月 23, 2007 建設中


今までjinsonさんがリリースした基板を一つの箱に入れた物です。私はAMPの類で箱がいくつも出来るのは不揃いになってしまって好きではないので必要な物だけまとめて1箱に入れました。フォノEQはまだ回路さえ決めていないのですが、168シリーズであまり凝らない物を作りたいと思います。


2月 14, 2007 Phono EQの妄想


やっとフォノイコの回路が決まりました、CR型のRIAAイコライザーをディスクリオペアンプと同じNo168風ではさんだだけ、ちょっと違うのが私の場合ツェナーは使わず最初からLEDで行きます。これからCADって基板にしたいなーと思っています、じんそんさんみたいにすぐにはかけないのでゆっくりやります。 2007.02.26回路修正現在アートワーク中


3月 11, 2007 アートワーク


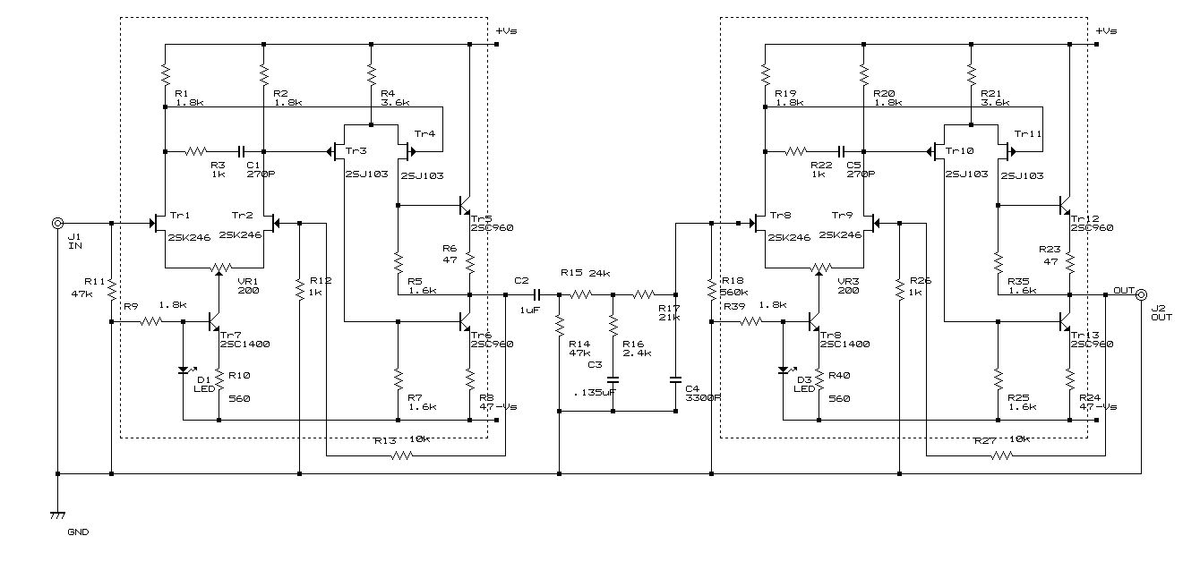
オペアンプ部のアートワークが出来上がりました。フォノイコに使うオペアンプ部分です、#168風です。


6月 01, 2007 大きくなってしまいました


当初はシンプルにこじんまりとして作るつもりだったのですが、あれもこれもと欲が出てえらく回路規模がおおきくなってしまいました。私はソフトンさんの MCトランスを持っているのでMCトランス用の小基板を作りました、本体はただのフォノイコのみに対応MCは小基板でと考えました、実際にアートワークをはじめるとトランスのスペースが大きいのでトランスを載せない時はトランジスタのMCAMPのパターンを入れ込みどちらでも使えて比較したくなり、ペルケさんのホームページで見つけた2石MCヘッドアンプが気に入って両方入れたので抵抗だけで60本を越えてしまいました。せっかくだからこのまま行こうかと思います。


6月 06, 2007 PhonoEQ基板のイメージ


PhonoEQ基板のイメージはだいたいこんな感じ。


6月 16, 2007 MC HEADAMP


MC HEADAMP部が出来ました。トランスを載せる場合にはCRは使わずトランスを載せない場合はCRを使ったトランジスタのヘッドアンプとして使います。


7月 14, 2007 穴あけ


プリアンプにヘッドフォンAMPを組み込みジャックの穴を空けました。ステップドリルで加工したのでまあまあの見栄えに出来ました、ステップドリルで空けるとテーバーを持たせることが出来るのでジャックのナットをうまく隠せました。こうなるとくましろさんみたいに最初から電源ボタンをフロントに持ってくれば良かったなー。とちょっと後悔。


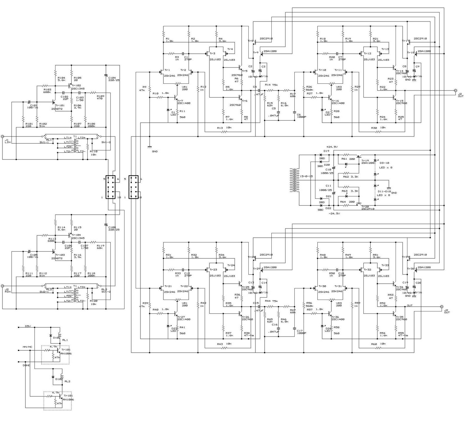
7月 21, 2007 フォノEQ基板


フォノEQ基板が出来上がってきました、個人で基板を起こすにはP板だと2万円以上してしまうのでjinsonが紹介してくれた大越さんに発注しました、写真の基板が10cm×9cmで1,850円!安い!小さい基板は592円、小さい基板は2枚頼んだので全部で3枚、送料、代引き手数料全て込みこみで 4,900円これは良い気軽に色々な基板をおこして遊べそうです。


9月 22, 2007 Phono EQ AMP


設計を始めてから7ヶ月、やっとPhono EQ AMP が完成しました、スペースが限られていたので集積度が高くなることは予想していましたが、完成してチェックをするのにオシロのプローブが入らなくて困りました、狭くて。1KHzを基準にして20Hzで+20db、どんぴしゃでした、20KHzで-20dbは2〜3dbずれていましたが音が聴いてみたくて早速視聴してみました。トランジスタはとりあえず動作確認用に在庫の多い2SC2910と、2SA1208です。思ったよりちゃんとまともな音で鳴ってくれたのでご機嫌です。まあ手間暇かけたのでプラセボかもしれませんが。これからエージングとチューニングをしてMC AMP部も組み立てる予定です。


9月 23, 2007 その2


フォノイコは微弱な信号を扱うのでノイズを拾いやすくアートワークしながら出来るだけGNDや電源でシールドをしたもののかなり心配でした。測定器をつないで確認するとリップルもその他のノイズも確認されなかったので実際に聴いてみました。うーんやっぱりノイズは皆無、やっぱり基板化するのは有利です。これからの課題はGainを低めに設定したのでかなりボリュームを上げないと聴けません、スピーカーが91dbなので問題とはなりませんがもう少しGain を上げようと思います。


10月 06, 2007 プリひとまず完成


このプリでやりたかったことがとりあえず完成しました。音の良いDACと良質のアッテネータ、プリ/ラインアンプ、フォノイコライザーの4つを1つのケースにまとめました。


10月 21, 2007 MCHeadAmp基板


MCHeadAmp基板が完成しました。スペースがないのでPhonoEQ基板の上に伏せる形で載せました。上の方にある黒くて四角いのがソフトンさんのMC昇圧トランス。http://www.icl.co.jp/audio/PLT-1/PLT-1.htm白いのがMM/MC切り替えリレー、ソフトンの善本さんにいただきました、感謝です。少しエージングしただけでとても良い音で鳴ってくれます。ちょっとハムが取りきれない(曲間の無音部分で目立つ)のでこれからハムとの戦いです。



これがプリアンプ本体に組み込んだ状態です、かなり明るくくっきり見えます、明るいところでも十分な光量があります。スモークのパネルと相まってちょっとだけメーカー製の雰囲気です。


11月 25, 2007 トランジスタ版MC Head AMP


トランジスタ版、MC Head AMPを作りました、回路はペルケさんに提供していただきました。前回紹介したMCトランス版の基板と同じ基板でトランジスタ版を作れるようにしておいた物です、写真上がMCトランス版、写真下がトランジスタ版です。さて、気になる音ですが、なかなかすばらしいです。簡素な回路にカップリングのタンタルコンに鈴商の銀色のタンタルをおごったのが当たったようです、もーこれだけで十分良い音がします。


Home